Instance Verification Kit (IVK)
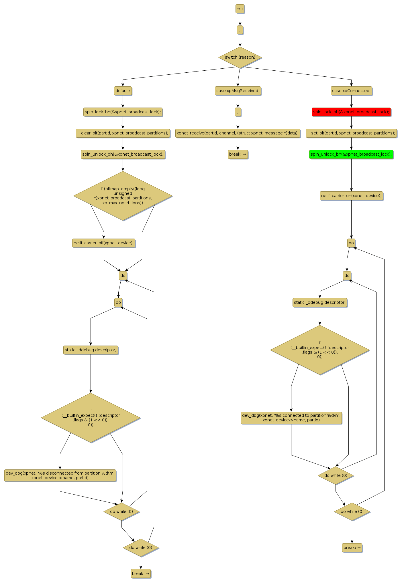
spin lock @ [8342+36+/linux-3.19-rc1/drivers/misc/sgi-xp/xpnet.c]
Instance Signature: xpnet_broadcast_lock
|
The Matching Pair Graph:
|
|
Function Name
|
Control Flow Graph (CFG)
|
Events Flow Graph (EFG)
|
Source Correspondence
|
|
xpnet_connection_activity
|
|
|
[7917+25+/linux-3.19-rc1/drivers/misc/sgi-xp/xpnet.c]
|